The Business Engineer
Subscribe
Sign in
Home
Notes
Business Engineering
Workshop
About
Latest
Top
Discussions
Human-Led AI Amplification
In the last analyses, I’ve been examining a major issue in AI, which is not about the why and how, but rather “Where should humans lead, and where…
15 hrs ago
•
Gennaro Cuofano
43
The New Economic Geography of AI
As artificial intelligence reshapes the economic landscape, traditional geographic patterns of commerce and innovation are being fundamentally…
Oct 7
•
Gennaro Cuofano
34
Brand Authority in the Age of AI Agents
The emergence of AI agents as content intermediaries fundamentally reshapes how brand authority influences content visibility and user engagement.
Oct 6
•
Gennaro Cuofano
34
This Week In AI Business: How AI Infrastructure Is Rewriting the Economy [Week #40-2025]
For the past fifty years, the world’s economic strategy has been built on a simple premise: concentrating people in urban centers, focusing on services…
Oct 5
•
Gennaro Cuofano
30
The AI Discernment Framework
Organizations rushing to adopt AI often focus on the wrong question.
Oct 4
•
Gennaro Cuofano
46
AI & The Great Stratification of Work
As I’ve pointed out in AI & The Great Expertise Divide, AI amplification is not progressing linearly, but rather following power laws, only for a…
Oct 3
•
Gennaro Cuofano
36
AI & The Great Expertise Divide
To understand how AI will reshape professional landscapes, we must first develop a precise taxonomy of expertise itself.
Oct 2
•
Gennaro Cuofano
45
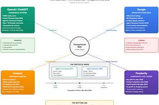
The Agentic AI Commerce Race
There can be no agentic web without its transactional side.
Oct 1
•
Gennaro Cuofano
36
September 2025
The New Organizational Model for AI
Traditional organizational charts are failing to keep pace with the AI revolution.
Sep 30
•
Gennaro Cuofano
40
The Enterprise AI Playbook for Startups
For AI startups serving enterprise clients, traditional organizational structures are more than inadequate; they are actively counterproductive.
Sep 29
•
Gennaro Cuofano
43
This Week In AI Business: The Tipping Point of AR [Week #39-2025]
For over a decade, I’ve been waiting for something that could replace the phone, and even more now, the smartphone.
Sep 28
•
Gennaro Cuofano
33
The New AI Distribution Game
We are witnessing the most profound shift in digital infrastructure since the advent of the internet itself.
Sep 27
•
Gennaro Cuofano
50
This site requires JavaScript to run correctly. Please
turn on JavaScript
or unblock scripts